旅游公告

2025年融水文博旅游艺术月盛大启幕,邀您共赏苗乡风情

来源:融水文旅

发布日期: 2025-05-20 15:37    |  作者:

为深度激活文旅市场潜力,强化博物馆公共教育职能,构建全民艺术共享生态,在“5·18”国际博物馆日、“5·19”中国旅游日、“5·23”广西全民艺术普及月三大节点交汇之际,2025年5月16日,融水苗族自治县文博旅游艺术月启动仪式于民族体育公园篮球馆拉开帷幕。


活动现场精彩纷呈,极具苗乡特色的文艺表演轮番上演,生动展现融水独特的文化风情;文博旅游艺术知识问答互动热烈,激发市民游客探索热情。旅游精品线路、特色文旅宣传集中亮相,吸引众多市民驻足参观、咨询了解,现场人气火爆。

文博旅游艺术知识问答

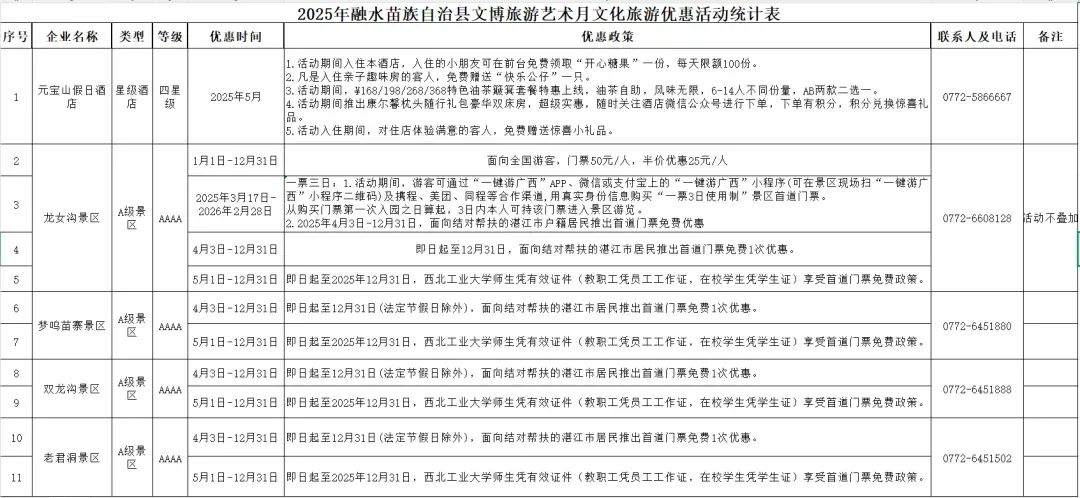
这场文旅艺术盛宴将持续至6月18日。活动期间,融水诚意推出多维惠民举措:串联自然奇观与人文古迹的超值旅游线路、景区“年卡”特惠,搭配限时折扣福利,为游客带来高性价比的出行选择;同时,惠民演出周周精彩,涵盖民俗表演、艺术展览等多元形式,以文化浸润心灵,用服务传递温度,邀八方来客沉浸式感受苗乡山水的灵韵与人文风情的魅力。

融水文博旅游艺术月活动



融水苗族自治县人民政府主办 地址:融水镇拱城街17号
联系方式:rswg@163.com
网站标识码:4502250002